Mapa Conceptual Del Gobierno Escolar Y Sus Funciones
Mapa conceptual del gobierno escolar y sus funciones ~ Promover el cumplimiento de los derechos deberes de los estudiantes. Para esta actividad de la semana 4 se me ha pedido que haga un mapa conceptual explicando las diferentes formas de gobierno vistas en clase. Indeed lately is being searched by consumers around us, maybe one of you. Individuals are now accustomed to using the net in gadgets to view image and video data for inspiration, and according to the title of this post I will talk about about Mapa Conceptual Del Gobierno Escolar Y Sus Funciones El vínculo ha sido copiado en su portapapeles.
If you are searching for Mapa Conceptual Del Gobierno Escolar Y Sus Funciones you've come to the perfect place. We ve got 9 graphics about mapa conceptual del gobierno escolar y sus funciones adding images, photos, pictures, backgrounds, and much more. In these web page, we also have number of images out there. Such as png, jpg, animated gifs, pic art, logo, blackandwhite, translucent, etc.

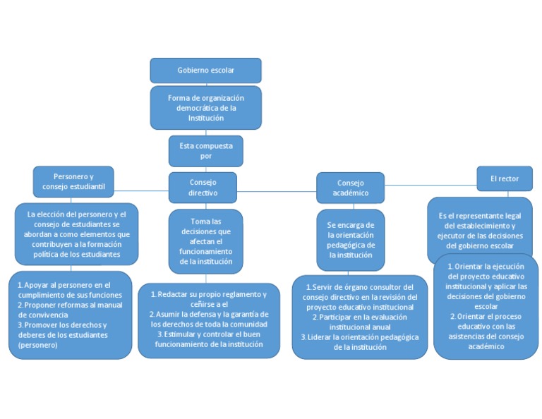
Mapa conceptual del gobierno escolar y sus funciones - Para la SED el Gobierno Escolar y todas sus instancias son una oportunidad para fortalecer la autonomía del establecimiento educativo como primer escenario de formación democrática cívica ciudadana y pluralista para el reencuentro la reconciliación la paz. Función de los Mapas Conceptuales Los mapas conceptuales son estructuras esquemáticas que representan conjuntos de ideas y conceptos ordenados en una especie de red de proposiciones con el fin de presentar más claramente la exposición de los conocimientos y organizarlo de acuerdo con la comprensión cognitiva del que lo elaboró. Haz clic aquí para centrar el mapa. Elabora un mapa conceptual de cómo está constituido el gobierno escolar en una institución educativa.
Dirigir el trabajo de los equipos docentes y establecer los conductos. Representar el establecimiento ante las autoridades educativas y la comunidad. La manipulación de las escuelas desde altas instancias del sistema se convierte así en un excelente medio de. Has terminado tu presentación.
VLa constitución política en. Mapa conceptual gestion escolar 1. Hacer clic para expandir la información del documento. Impulsar entre los estudiantes una actuación con libertad y respeto.
Ninfa Monje Catzin ALUMNA. Crear un mapa mental. Your Mapa conceptual del gobierno escolar y sus funciones photographs are available in this site. Mapa conceptual del gobierno escolar y sus funciones are a topic that has been searched for and liked by netizens today. You can Find and Download or bookmark the Mapa conceptual del gobierno escolar y sus funciones files here



No comments for "Mapa Conceptual Del Gobierno Escolar Y Sus Funciones"
Post a Comment