How Does Atm Work Explain Through A Diagram
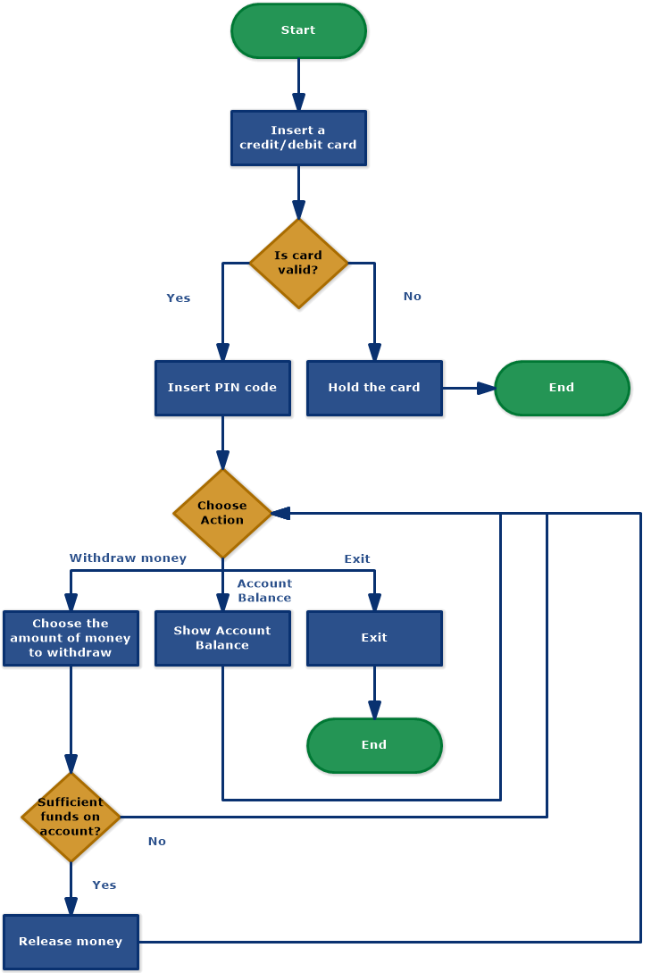
How does atm work explain through a diagram ~ Bring the bank closer to the userATMs have certain characteristics that need. After approval of the Personal Identification Number PIN and card combination prompts on the screen give you actions to select such as. Indeed lately is being searched by consumers around us, perhaps one of you personally. People now are accustomed to using the net in gadgets to see video and image information for inspiration, and according to the title of the article I will talk about about How Does Atm Work Explain Through A Diagram You would enter its PIN number into an ATM.
If you are looking for How Does Atm Work Explain Through A Diagram you've come to the right location. We ve got 9 images about how does atm work explain through a diagram adding pictures, photos, photographs, wallpapers, and much more. In these page, we additionally provide number of images available. Such as png, jpg, animated gifs, pic art, symbol, blackandwhite, translucent, etc.
How does atm work explain through a diagram - The ATM system uses high-speed transmission 155 Mbps and is a connection-based system. If the cardholder requests the cash the host processor takes the cash from the cardholders account. Use case diagrams are used at the development of software and systems for definition of functional system requirements or system of systems. When the customer is through performing transactions the card is ejected from the machine and the session ends.
ATM networks are connection oriented networks for cell relay that supports voice video and data communications. These machines can now be found at most supermarkets convenience stores and travel centers. The technique utilizes asynchronous time-division multiplexing to encode data into tiny and fixed-sized cells. It may be slightly different from its literal meaning asynchronous.
Saleh ABSTRACT- ATM come in a variety of form and sizes all to serve on goal. How does ATM works. 5 byte header and 48 byte payload. Withdraw cash balance inquiry or transfer.
Use Cases for Example ATM System. ATM machines are some of the most useful technologies today and perhaps one of the most prominent that connects our digital world to the physical one. Your How does atm work explain through a diagram image are ready in this website. How does atm work explain through a diagram are a topic that has been searched for and liked by netizens now. You can Download or bookmark the How does atm work explain through a diagram files here





No comments for "How Does Atm Work Explain Through A Diagram"
Post a Comment